Драйвер светодиодов ZXLD1321 с выходным током до 1А
ZXLD1321 – преобразователь DC/DC компании Diodes с интегрированным ключом и выходным током до 1 А разработан для управления одним или цепочкой светодиодов.

Диапазон входного напряжения 1,2В...12В. Интегрированная цепь обратной связи позволяет добиться высокой стабильности выходного тока. В драйвере реализована возможность регулирования выходного тока от 100% до 10% от номинального значения.
В ZXLD1321 реализована возможность отключения при подаче на вывод ADJ низкого логического значения.
Отличительные особенности:
- входное напряжение: 1,2 В...12 В;
- выходной ток: до 1 А;
- КПД: >85%;
- высокая стабильность выходного тока на всем диапазоне входного напряжения;
- ток потребления: 12 мкА;
- установка выходного тока от 100% до 2%;
- программируемый «мягкий» старт;
- количество белых светодиодов в цепочке: до 5;
- температурный диапазон: -40°C...+125°С;
- тип корпуса: DFN-14.
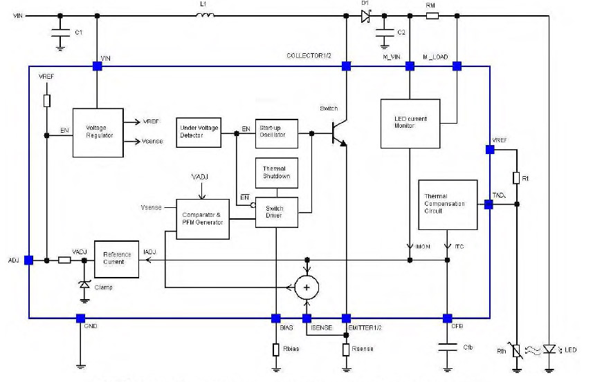
Функциональная схема ZXLD1321DCATC
Области применения: светодиодные вспышки, светодиодная подсветка, аварийное освещение.
Анонс составил и подготовил
Усанин Илья
e-mail: usanin@terraelectronica.ru
Опубликовано: 28.08.2009