Инфракрасный датчик перемещения AMN32112J
AMN32112J – датчик перемещения от компании Panasonic. Основан на принципе измерения инфракрасного излучения, благодаря которому способен реагировать на появление в зоне видимости датчика объектов, обладающих другой температурой. Идеально подходит для определения присутствия человека.

Отличительные особенности:
- цифровой выход;
- монтаж на печатную плату;
- линза и корпус белого цвета;
- напряжение питания: 5В;
- температурный диапазон: -20...+60°С;
- размеры корпуса 15,2х12,7 мм.
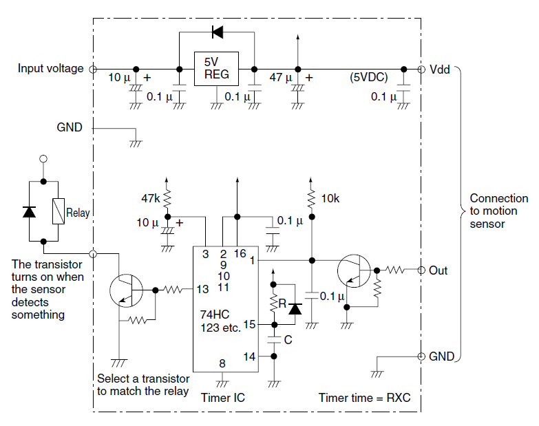
Функциональная схема AMN32112J
Области применения: системы домашней автоматики, охранные системы, системы управление освещением.
Анонс составил и подготовил
Бородин Дмитрий
e-mail:d.borodin@terraelectronica.ru
Опубликовано: 29.03.2010