Москва

+7 (495) 488-65-70

Корзина пуста
Загрузка списка товаров из файла
SALE!-10% -20% -30% -40% -50% -60%
дефицитные компоненты
Модуль трансивера с поддержкой ANT-протокола ANTAP281M5IB

Модуль трансивера с поддержкой ANT-протокола ANTAP281M5IB

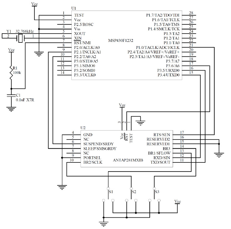
ANTAP281M5IB – новый модуль трансивер от компании Dynastream Innovations, выполненный на базе чипа NRF24AP2. Трансивер содержит аппаратную поддержку ANT-протокола передачи данных, работает на частоте 2,4 ГГц и имеет ультранизкую потребляемую мощность.

Благодаря использованию передового приемо-передающего ядра nRF24L01+ и последних разработок в области беспроводной передачи данных новый трансивер ANTAP281M5IB обладает высокой чувствительностью. Это обеспечивает еще большую защиту от помех, возникающих при работе на частоте 2,4 ГГц других беспроводных сетей.

ANTAP281M5IB

Отличительные особенности:

  • 78 выбираемых каналов: 2403…2480 МГц;
  • модуляция GFSK;
  • ширина канала 1 МГц;
  • аппаратно реализованный ANT-протокол передачи данных;
  • напряжение питания: 1,9…3,6 В;
  • температурный диапазон: -40°C...+85°С;
  • размер модуля 20x20 мм.

Схема включения ANTAP281M5IB

Области применения: беспроводные сети передачи данных, домашняя/промышленная автоматика, беспроводные сети, активные RFID-метки, беспроводные датчики.

Анонс составил и подготовил
Рябов Сергей
e-mail:
ryabov@terraelectronica.ru

Опубликовано: 21.07.2010

  • Москва
  • Санкт-Петербург
  • Мурманск
  • Ульяновск
  • Новосибирск
  • Екатеринбург
  • Краснодар
  • Нижний Новгород
  • Воронеж
  • Уфа
  • Челябинск
  • Самара
  • Красноярск
  • Казань
  • Ростов-на-Дону
  • Саратов
  • Пермь
  • Томск
  • Иркутск
  • Омск
  • Тюмень

Актуальность предложений на товары в корзине истекла, данные были удалены 20.10.2025 в 00:00:00 (Мск.) Список позиций из корзины сохранен в Списке товаров
Актуальность предложений на товары в корзине истекла, данные были удалены 20.10.2025 в 00:00:00 (Мск.) Зарегистрируйтесь или авторизуйтесь на сайте, если регистрировались ранее, чтобы сохранять список товаров из корзины

Данный товар получен от клиентов, которые купили его для целей производства, но он оказался не востребован. Возможно отсутствие ГТД и страны происхождения.