Москва

+7 (495) 488-65-70

Корзина пуста
Загрузка списка товаров из файла
SALE!-10% -20% -30% -40% -50% -60%
дефицитные компоненты
Понижающие драйверы TS19372 и TS19373 для управления мощными светодиодами

Понижающие драйверы TS19372 и TS19373 для управления мощными светодиодами

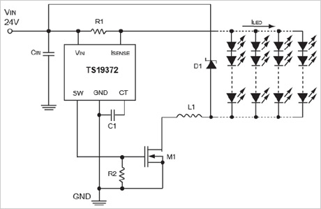
TS19372CX5 RF и TS19373CX5 RF - понижающие индуктивные DC/DC-преобразователи, разработанные компанией Taiwan Semiconductor для управления одиночными светодиодами или цепочками светодиодов от источника с напряжением, превышающим прямое падение напряжения на светодиодах.

Микросхемы предназначены для управления внешним N-канальным MOSFET (TS19372) или простой регулировки выходного тока (TS19373).

Драйверы содержат выходной ключ и схему датчика тока верхнего плеча, которая использует внешний резистор для установки среднего тока нагрузки.

Отличительные особенности:

  • входное напряжение: 6...40 В;
  • выходной ток: 300 мА (TS19372), 800 мА (TS19373);
  • КПД до 92% у TS19372 и до 90% у TS19373;
  • частота переключения: 180 кГц;
  • внутренний ШИМ-фильтр;
  • температурный диапазон: -40°С…+85°С;
  • корпус: SOT-25;
  • количество подключаемых светодиодов:
    до 3 (1...3 Вт) светодиодов при Vвх = 12 В,
    до 7 (1...3 Вт) светодиодов при Vвх = 24 В.

Рис. Схема включения TS19372

Рис. Схема включения TS19373

Области применения: фотовспышки, фоновая подсветка, управление отдельными светодиодами и их цепочками, светильники.

Анонс составил и подготовил
Самоделов Андрей
e-mail:
contact@terraelectronica.ru

Опубликовано: 27.12.2010

  • Москва
  • Санкт-Петербург
  • Мурманск
  • Ульяновск
  • Новосибирск
  • Екатеринбург
  • Краснодар
  • Нижний Новгород
  • Воронеж
  • Уфа
  • Челябинск
  • Самара
  • Красноярск
  • Казань
  • Ростов-на-Дону
  • Саратов
  • Пермь
  • Томск
  • Иркутск
  • Омск
  • Тюмень

Актуальность предложений на товары в корзине истекла, данные были удалены 20.10.2025 в 00:00:00 (Мск.) Список позиций из корзины сохранен в Списке товаров
Актуальность предложений на товары в корзине истекла, данные были удалены 20.10.2025 в 00:00:00 (Мск.) Зарегистрируйтесь или авторизуйтесь на сайте, если регистрировались ранее, чтобы сохранять список товаров из корзины

Данный товар получен от клиентов, которые купили его для целей производства, но он оказался не востребован. Возможно отсутствие ГТД и страны происхождения.