Москва

+7 (495) 488-65-70

Корзина пуста
Загрузка списка товаров из файла
SALE!-10% -20% -30% -40% -50% -60%
дефицитные компоненты
Семейство CS5141x DC/DC-регуляторов на 1,5 А при входном напряжении до 40 В

Семейство CS5141x DC/DC-регуляторов на 1,5 А при входном напряжении до 40 В

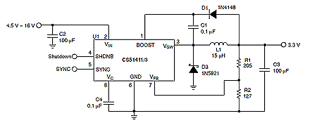
CS5141х - удачное семейство понижающих DC/DC-преобразователей компании ON Semiconductor с выходным током до 1,5 А и фиксированной рабочей частотой 260 кГц или 520 кГц. В микросхемах использована V2-архитектура управления, чтобы обеспечить непревзойденные характеристики при переходных процессах, регулирование в широком диапазоне скважности без использования сложных цепей компенсации обратной связи. Семейство CS5141х рассчитано на диапазон входного напряжения от 4,5 В до 40 В.

CS51411ED8G и CS51413ED8G имеют входы для внешней синхронизации. В регуляторах CS51412ED8G и CS51414ED8G, для повышения эффективности и работы от больших входных напряжений, реализована возможность питания контроллера от внешнего источника питания 3,3...6 В. Регуляторы CS51411 и CS51413 функционально и повыводно совместимы с LT1375, а CS51412 и CS51414 - с LT1376.

Отличительные особенности:

  • погрешность источника опорного значения и усилителя ошибки: 2%;
  • понижение частоты переключения 4:1 в режиме короткого замыкания;
  • вход синхронизации;
  • вход отключения «Shutdown»;
  • 85 мкА ток покоя во время отключения питания;
  • защитное отключение при перегреве;
  • плавный пуск;
  • температурный диапазон: -40...+85°C;
  • корпус SOIC-8.

Семейство CS5141x DC/DC-регуляторов на 1,5 А при входном напряжении до 40 В

Типовая схема включения CS514x

Опубликовано: 10.09.2012

  • Москва
  • Санкт-Петербург
  • Мурманск
  • Ульяновск
  • Новосибирск
  • Екатеринбург
  • Краснодар
  • Нижний Новгород
  • Воронеж
  • Уфа
  • Челябинск
  • Самара
  • Красноярск
  • Казань
  • Ростов-на-Дону
  • Саратов
  • Пермь
  • Томск
  • Иркутск
  • Омск
  • Тюмень

Актуальность предложений на товары в корзине истекла, данные были удалены 20.10.2025 в 00:00:00 (Мск.) Список позиций из корзины сохранен в Списке товаров
Актуальность предложений на товары в корзине истекла, данные были удалены 20.10.2025 в 00:00:00 (Мск.) Зарегистрируйтесь или авторизуйтесь на сайте, если регистрировались ранее, чтобы сохранять список товаров из корзины

Данный товар получен от клиентов, которые купили его для целей производства, но он оказался не востребован. Возможно отсутствие ГТД и страны происхождения.