
Трехцветный e-Ink дисплейный модуль с диагональю 2.13 дюйма, разрешением 212 х 104 и SPI интерфейсом
2.13inch e-Paper HAT [С] – один из серии e-Ink дисплейных модулей от компании Waveshare. Это трехцветный дисплей с поддержкой желтого, черного и белов цветов, с диагональю 2.13 дюйма и разрешением 212 x 104 пикселей. Дисплей совместим с Raspberry Pi 2B/3B/Zero/Zero W. Модуль имеет встроенный контроллер с SPI интерфейсом, который позволяет подключаться не только Raspberry Pi, но и к другим микроконтроллерным платам с SPI интерфейсом, подобным Arduino, Nucleo и т. д. Благодаря таким преимуществам как ультрамалое потребление, широкий > 170° угол обзора, высокая контрастность изображения практически без энергозатрат, дисплейный модуль является прекрасным выбором для таких приложений как электронные ценники, промышленный инструмент и т. д. Дисплей работает на отражение и, соответственно, в нем отсутствует задняя подсветка. Он способен отображать последний контент в течение длительного времени даже при выключенном питании, которое в основном необходимо только для обновления отображаемой страницы. Дополнительным удобством является наличие на модуле четырех кнопок. Для пользователя на сайте производителя доступны ресурсы для разработок с демонстрационными примерами для Raspberry Pi/Arduino/STM32.
Рис. 1. Дисплейный модуль 2.13inch e-Paper HAT [С]. Вид сверху
Рис. 2. Дисплейный модуль 2.13inch e-Paper HAT [С]. Вид снизу
Рис. 3. Дисплейный модуль 2.13inch e-Paper HAT [С], подключенный к Raspberry Pi
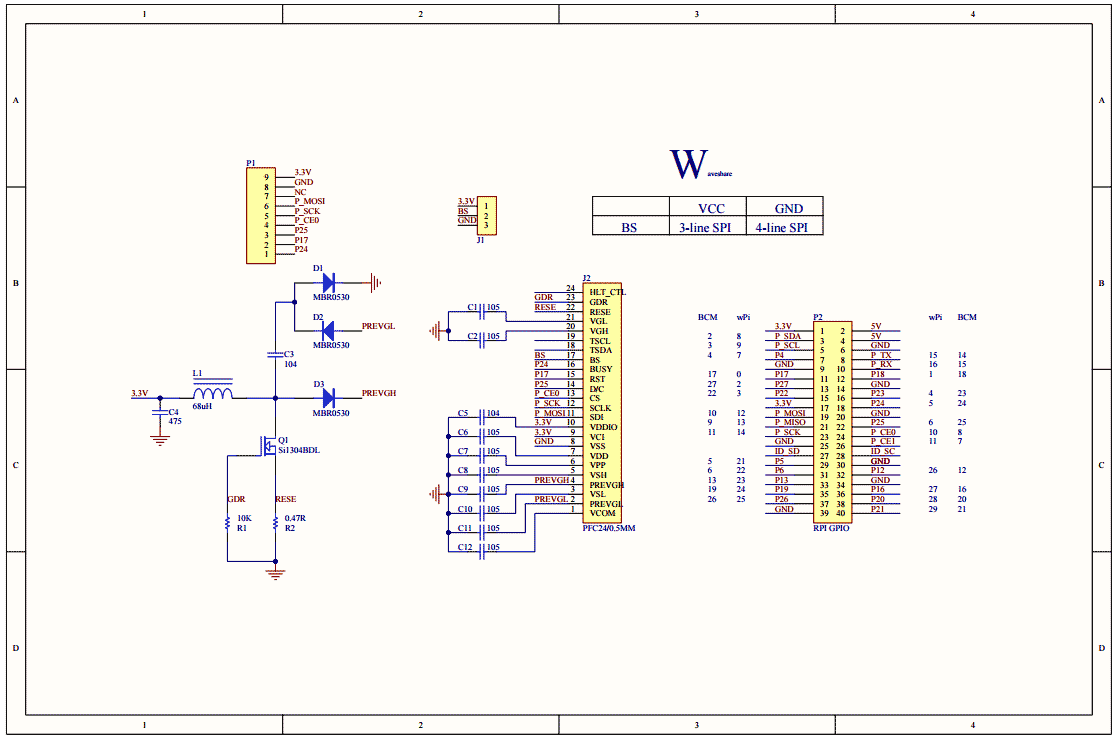
Рис. 4. Схема принципиальная электрическая дисплейного модуля 2.13inch e-Paper HAT [С]
Рис. 5. Размеры дисплейного модуля 2.13inch e-Paper HAT [С]
Рис. 6. Коммутационный кабель из комплекта поставки 2.13inch e-Paper HAT [B]
Отличительные особенности:
- Отсутствие задней подсветки, длительное отображение последнего контента даже при выключенном питании;
- Ультрамалое потребление. Питание требуется в основном для обновления страницы;
- Совместимость с Raspberry Pi 2B/3B/Zero/Zero W;
- SPI интерфейс для подключения к другими МК платам, подобными Raspberry/Arduino/Nucleo и т.д. Подготовленные контактные площадки под пайку для SPI интерфейса;
- На сайте производителя доступны ресурсы для разработок, документация и демонстрационные примеры для Raspberry Pi/Arduino/STM;
- Рабочее напряжение: 3.3 В;
- Интерфейс: 3-проводной SPI, 4-проводной SPI;
- Внешние размеры: 65мм ? 30.2 мм;
- Размер дисплея: 71 мм ? 48.55 мм;
- Шаг точек: 229 х 0.228;
- Разрешение: 212 x 104;
- Отображаемые цвета: желтый, черный, белый;
- Уровень серого: 2;
- Полное время обновления страницы: 15 сек;
- Потребление при обновлении страницы: 26.4 мВт(тип.);
- Потребление в режиме ожидания: <0.017 mW;
- Угол обзора: >170°.
Интерфейс
Символ | Описание |
VCC | 3.3 В |
GND | Земля |
NC | Не подключен |
DIN | Вывод SPI MOSI |
CLK | Вывод SPI SCK |
CS | Вывод выбора микросхемы SPI, активный уровень - низкий |
DC | Выбор Данные/Команды (Высокий уровень - данные, низкий - команды) |
RST | Внешний сброс, активный уровень - низкий |
BUSY | Выход состояния «Занят», активный – низкий уровень |
Ресурсы для разработок можно найти на сайте производителя.
Производители: Wvshare
Разделы: Дисплеи
Опубликовано: 08.08.2018