Трансивер RS-485 MAX13487 от JSMICRO с автоматическим управлением
Один из наиболее ценных ресурсов микроконтроллера — порты ввода-вывода, поэтому очень часто предпочтительны те периферийные компоненты, которые для осуществления своих функций требуют меньшего количества сигналов. Именно таким является MAX13487 производства компании JSMICRO, представляющий собой полудуплексный трансивер интерфейса RS-485/RS-422 в корпусе SO-8.
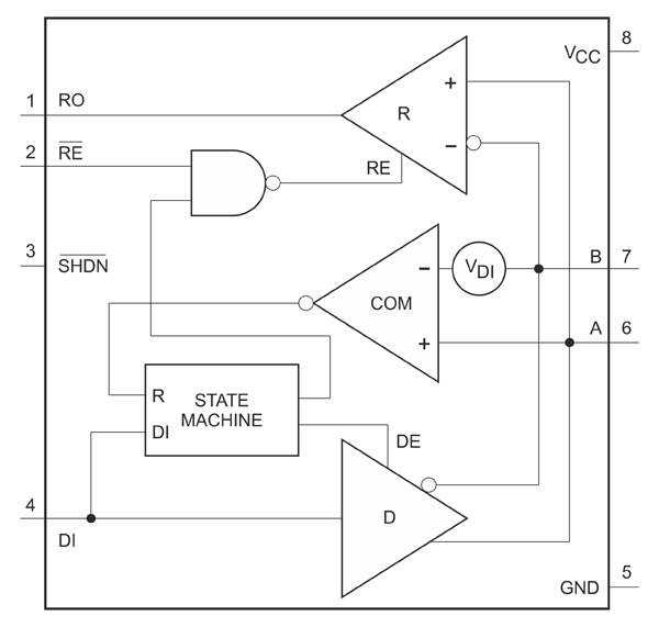
Классический трансивер этого интерфейса для переключения между режимами приема или передачи информации имеет сигналы управления приемной и передающей частями, что требует выделения дополнительно как минимум одного вывода микроконтроллера. MAX13487 предоставляет функцию автоматического переключения режимов приема-передачи. Освободившийся вывод корпуса трансивера (№3 на рис. 1.) используется для управления спящим режимом, что может быть актуальным для устройств с автономным питанием. Кроме того, упрощается гальваническая изоляция трансивера: требуются всего два оптрона или минимальный цифровой изолятор с двумя разнонаправленными линиями.

Рис. 1. Блок-схема и выводы корпуса MAX13487
Особенности трансивера MAX13487
Автоматический выбор направления и принудительное включение приемника
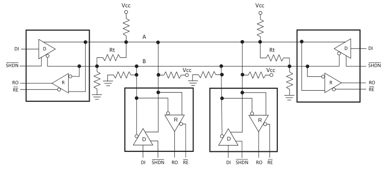
На рис. 2. показано применение резисторов, подтягивающих линии A и B к питанию и общей цепи. Помимо исключения неопределенности состояний, эти резисторы необходимы для корректной работы автоматического режима направления данных. Он включается высоким уровнем на выводе RE. Низкий уровень принудительно включает режим приема.

Рис. 2. Типовая схема подключения MAX13487 к шине RS-485
Переход в состояние ожидания
Поскольку у MAX13487 отсутствует вход DE управления передатчиком, для перехода в состояние ожидания на входе DI должен быть установлен высокий уровень.
Возможность горячего подключения
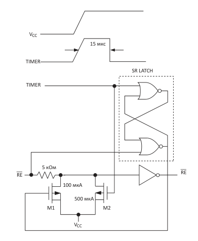
При установке плат в работающее устройство различные помехи, паразитные емкости цепей, первоначальное нахождение выходов не начавшего работу микроконтроллера в высокоимпедансном состоянии и токи утечек могут спровоцировать появление на входах RE и DI неверных логических сигналов. Для предотвращения этого MAX13487 использует специальную схему, показанную на рис. 3., которая задерживает на входах RE и DI изменение состояний на 15 мкс с момента подачи питания. При падении напряжения питания до 1 В схема возвращается в исходное состояние.
Рис. 3. Схема реализации горячего подключения сигнала RE MAX13487
Питание, потребление и спящий режим
MAX13487 может работать при напряжении питания 3.3 или 5 В, потребление тока составит 0.47 и 0.6 мА, соответственно. Режим энергосбережения активируется низким уровнем на входе SHDN. В этом режиме устройства потребляют ток не более 10 мкА (типовое значение - 2 мкА). Гарантированное время перехода в спящий режим составляет 700 нс.
Скорость передачи данных и шина интерфейса
Трансивер оснащен драйверами с пониженной скоростью нарастания выходного напряжения. Это минимизирует электромагнитные помехи и уменьшает отражения сигнала в некорректно подключенных проводниках шины, предотвращая ошибки в данных, но ограничивая скорость передачи до 500 кбит/с. На одной шине могут быть подключены 256 устройств с MAX13487, а ее длина может составлять 1200 м.
Условия эксплуатации
Микросхемы MAX13487 работают в диапазоне температур -40...85°С. Выходы драйверов (линии A и B) защищены от электростатического разряда ±15 кВ HBM (модель человеческого тела), остальные выводы - ±4 кВ.
Производители: JSMICRO
Разделы: Интерфейсы RS-485 RS-422
Опубликовано: 03.10.2025